年前最后一个工作日,监管重磅出手,*ST立方遭退市!
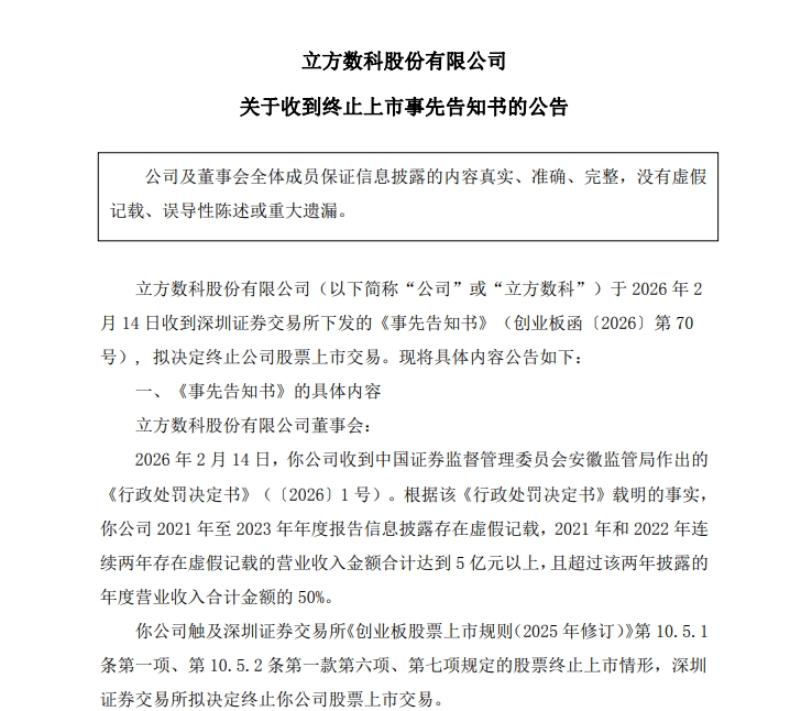
2月14日晚间,*ST立方公告称,公司于2月14日收到深圳证券交易所下发的《事先告知书》,拟决定终止公司股票上市交易,公司股票将于2月24日起停牌。告知书指出,公司2021年至2023年年度报告信息披露存在虚假记载,2021年和2022年连续两年存在虚假记载的营业收入金额合计达到5亿元以上,且超过该两年披露的年度营业收入合计金额的50%。
值得注意的是,2月14日是年前最后一个工作日,同时*ST立方的退市公告,也是今日沪深A股唯一一份上市公司公告。
连续三年财务造假
同日,*ST立方公告收到证监会安徽监管局下发的《行政处罚决定书》,公司通过开展代理业务、融资性贸易、虚假贸易虚增营业收入、营业成本、利润总额,导致2021年至2023年年度报告存在虚假记载。其中,2021年,虚增营业收入2.8亿元,占当年营业收入的50.09%,虚增营业成本2.77亿元,占当年营业成本的60.61%;2022年,虚增营业收入3.12亿元,占当年营业收入的51.67%,虚增营业成本3.05亿元,占当年营业成本的53.54%,虚增利润总额51.04万元,占当年利润总额绝对值的0.33%;2023年,虚增营业收入4586.94万元,占当年营业收入的24.00%,虚增营业成本4522.79万元,占当年营业成本的27.55%。安徽监管局对公司责令改正,给予警告,并处以1000万元罚款。
此前,*ST立方已经触发重大违法强制退市情形。
2025年11月28日,*ST立方收到安徽证监局作出的《行政处罚及市场禁入事先告知书》,公司2021年至2023年连续三年年度报告财务数据涉嫌虚假记载,2021年和2022年连续两年涉嫌虚假记载的营业收入金额合计达到5亿元以上且超过该两年披露的年度营业收入合计金额的50%,涉嫌重大财务造假并触及《创业板股票上市规则》关于重大违法强制退市情形的规定,公司股票可能被强制退市。
资金疯狂炒作*ST立方
但顶着退市风险,仍有资金疯狂炒作*ST立方。
1月19日,*ST立方《致立方数科全体股东的公开信》在市场传播,公开自收到《事先告知书》一个半月来公司经营情况及申辩进展,表示公司经营正常,且已向监管机构提交了申辩材料,并按要求持续补充材料,目前听证会已延期两次,最终听证日期尚未确定。
随后,*ST立方股价开始暴涨,自1月20日开始,走出10天7个“20CM”涨停板妖娆行情,股价从0.66元/股一路涨至2.78元/股,涨幅达到314.93%,市值从不足6亿元一路飙至18亿元。
在*ST立方股价异动前后,遭三度停牌核查。
1月19日,*ST立方公告称,公司股票因市场传闻于1月19日停牌一天,1月20日开市起复牌。1月29日晚间,*ST立方披露公告称,公司股票自2026年1月30日起停牌,自核查结束并披露核查公告后复牌,预计停牌时间不超过3个交易日。2月5日晚,*ST立方发布股票交易异常波动风险提示暨停牌核查的公告称,公司股票自2月6日(星期五)开市起停牌,自核查结束并披露核查公告后复牌,预计停牌时间不超过5个交易日。
2月10日晚间,*ST立方公告称,停牌期间,公司就股价波动的相关事项进行了核查。鉴于相关自查工作已完成,根据相关规定,经公司申请,公司股票将于2026年2月11日(星期三)开市起复牌。
就在*ST立方公告复牌的同时,深交所发布关于*ST立方股票交易的风险提示。深交所提到,近期*ST立方股价大幅波动,已多次触发股价异动标准。深交所依规对存在异常交易行为的投资者采取了暂停交易等自律监管措施。鉴于*ST立方存在重大违法强制退市风险,请广大投资者注意交易风险,理性投资、审慎交易。
2月11日,*ST立方复牌,盘中一度逼近20cm涨停,当天收盘上涨5.04%,随后两个交易日*ST立方连续出现“20cm”跌停,截至2月13日收盘,*ST立方报1.87元/股。
股票频道更多独家策划、专家专栏,免费查阅>>


还没有评论,来说两句吧...