在AI高速发展拉动电力需求、老旧电网设备更新等逻辑的驱动下,电力设备板块在节前一度领涨市场。
兴业证券在近期的研报中做出了2026年十大产业趋势展望,其中电力设备赫然在列。
上周,输配电设备制造商思源电气递表港交所,冲击A+H双重上市。
格隆汇获悉,思源电气股份有限公司(简称“思源电气”)于2月11日递表港交所,由中信证券担任保荐人。
2004年8月,思源电气成功登陆深交所主板,证券代码:002028.SZ,截至2026年2月13日,公司股价212.63元/股,市值1661亿元。
公司股价自2023年以来年线全部收红,2025年年初至今涨幅近2倍。
01
专注于输配电设备领域,无控股股东,总部位于上海
思源电气的历史可追溯至1993年12月,由董增平、陈先生及李霞女士创办,2000年12月改制为股份公司,公司总部位于上海市闵行区。
截至2026年2月4日,董增平持有公司已发行股本总额的约16.8%,被视为公司的单一最大股东,公司并无控股股东。
公司董事会目前由七名董事组成,包括三名执行董事、一名非执行董事及三名独立非执行董事。
董增平今年56岁,目前担任公司执行董事、主席兼总经理,他1991年7月毕业于上海交通大学,获高电压技术与设备专业学士学位。
此外,董增平还担任江苏省如高高压、江苏思源赫兹、上海思源电力电容器等公司的董事,以及思源清能、北京思源清能电气电子有限公司、上海思源高压的执行董事等职务。
执行董事情况,来源:招股书
思源电气是一家输配电设备制造商,具备电力系统一次设备、二次设备及储能(核心股)相关设备研发制造与一体化解决方案能力。
公司构建了覆盖开关类、变压器类、保护及自动化类、电力电子类、储能(核心股)系统及元件类、EPC类等六大核心业务线的产业链布局。
上述产品广泛应用于电网、新能源(光伏(核心股)、风电(核心股))、冶金、石化、交通、数据中心等多元行业应用(核心股)场景。
主营业务布局,来源:招股书
开关设备
开关设备是电力系统的“安全闸门”,承担着电路控制、保护与故障隔离的核心职能。产品主要包括高压气体绝缘组合电器、高压断路器╱落地罐式断路器、高压隔离开关及接地开关、中压开关设备及低压直流开关设备。
变压器
变压器是输配电系统的“电压转换枢纽”,实现不同电压等级间的高效电压转换与能量传输,从而保障电力传输的经济性与用电安全性。产品主要包括电力变压器、电抗器、互感器、套管、中性点接地产品和电力电容器。
保护及自动化
保护及自动化系统是电网的“智能监控中枢”,通过实时监测、快速故障保护和自动化控制,全面提升电力系统的安全防御与智能化运维水平。
电力电子
电力电子业务是电网的“智能柔性电能调节器”,专注于电能的灵活控制、高效转换与精细化管理。
储能(核心股)系统及元件
储能(核心股)系统是电力系统的“大型智能充电宝”,为电网提供灵活的功率支撑与能量调节能力,是实现源网荷储协同的关键。产品主要包括场站级储能系统、户用光储系统、电车备用电源系统、超级电容单元及模块以及高功率锂离子电池。
工程、采购及施工
EPC业务专注于输配电及控制设备领域的工程总承包。
02
开关设备类业务是主要收入来源,应收账款与应付账款双高
近几年,受下游需求的驱动,思源电气的收入有所增长。
2023年、2024年及2025年1-9月(报告期),公司的收入分别为124.6亿元、154.58亿元、138.27亿元,净利润分别为16.09亿元、20.85亿元、22.71亿元,毛利率分别为29%、30.6%、32%。
公司已发布2025年业绩快报,预计2025年全年实现营收212.05亿元,同比增长37.18%;预计实现归母净利润31.63亿元,同比增长54.35%。
关键财务数据,来源:招股书
2025年前三季度,思源电气来自海外市场的收入占比约30.3%,较2023年的17.3%有所提升。
按业务类别划分,开关设备类业务是思源电气的主要收入来源,2025年前三季度的收入占比为41.5%,较2023年有所下降。
其次是变压器业务,2025年前三季度的收入占比为23.8%,较2023年有所提升。其他业务的占比相对较低。
按业务线划分的收入明细,来源:招股书
研发方面,公司各报告期的研发开支分别为9.17亿元、11.1亿元、9.45亿元,占收入的比重分别为7.36%、7.18%、6.83%。截至2025年9月底,公司的技术及研发专业人员有4749名,占员工总数比例的44.6%。
采购端,思源电气的主要原材料包括电磁线、硅钢片、输配电设备、套管及绝缘体以及铝加工件,供应商主要位于国内。
公司原材料包含铜等大宗商品, 若价格持续上涨可能会对公司业绩产生负面影响。
销售端,公司的客户主要包括国家级大型电网公司、五大发电集团及其下属企业、地方电力公司以及轨道交通、石油及工矿企业等行业客户。据山西证券研报,国家电(核心股)网、南方电网均为公司重要客户。
报告期内,公司来自前五大客户的收入占比分别为51.3%、50.1%及42.4%,其中最大的客户贡献了30%左右的营收。
值得注意的是,思源电气也面临应收账款的压力。各报告期末,公司的贸易应收款项及应收票据分别为53.21亿元、66.04亿元及80.85亿元,贸易应收款项周转天数分别为126天、129天及138天。
不过,公司的贸易应付款项及应付票据金额也不低,2025年9月底达73.23亿元,贸易应付款项平均周转天数约140天。
思源电气也构建了大量的固定资产,截至2023年年底,公司资产负债表中显示物业、厂房及设备约17.31亿元至2025年9月底增至31.06亿元。
由于大量购买物业、厂房、设备及理财产品,公司近几年持续录得投资活动现金净流出,报告期内累计用去31.56亿元。此外,公司报告期内累计派息9.3亿元。
现金流量表,来源:招股书
03
竞争格局较为集中,思源电气的市场份额约3.5%
近年来,电气化进程加速驱动全球电力需求持续增长,推动发电总量稳步攀升。
2024年全球发电总量达31256.0TWh,同比增长4.4%;其中,风电(核心股)、太阳能发电量合计占全球总发电量约14.8%。
单看中国,2024年发电量达10299.7TWh,同比增长3.6%,约占全球发电总量的32.0%;其中,风电(核心股)与光伏(核心股)发电量合计约1830.0TWh,稳固确立了新能源在新增电力供应中的重要地位。
风能与太阳能等新能源的日益普及正在重塑全球电力结构,然而其依赖自然条件的特性也带来了显著的电力时段性波动。这种不稳定性导致电力不平衡情况频生,对传统电网架构的可靠性构成了严峻挑战。
传统电网架构难以适配“双碳”目标下的电力供需平衡,亟需提升设备远距离输电能力与系统调节灵活性,催生高压及特高压设备需求,同时推动电网侧基础设施投资持续加大。
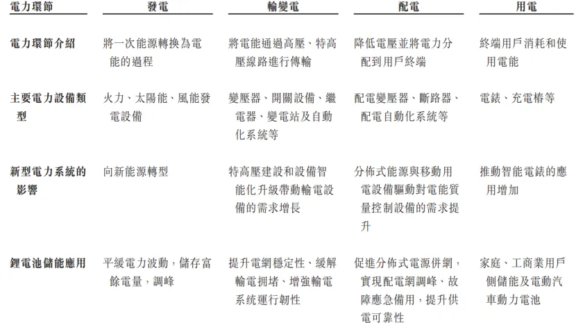
电力设备是指在发电、输电、变电、配电和用电等电力系统各环节中所使用的机械设备。
其中,应用于输电与配电系统中的设备统称为输配电设备。在新型电力系统建设的驱动下,该行业正加速向高智能化与高效化转型。这一转变不仅对输配电设备的灵活调节能力提出了更高要求,亦直接催化了对包括储能(核心股)系统在内的配套设施的新需求。
电力设备在各电力环节的应用,来源:招股书
输配电及控制设备是输配电系统的核心基础设施。虽然其核心功能在于电压变换,但在优化电能质量及维持电网运行稳定性方面同样发挥着至关重要的作用。
通过在整个电力生产周期中集成输电、配电、控制与保护功能,该设备确保了电能输送的安全性、可靠性与经济性。
输配电及控制设备主要包括变压器、开关设备、保护及自动化设备、电力电子设备,以及电容器、电抗器等设备。其中,变压器和开关设备是输配电系统的核心装置。
各类输配电及控制设备介绍,来源:招股书
根据弗若斯特沙利文的资料,全球输配电及控制设备市场规模由2020年5808亿元增长至2024年8636亿元,复合年增长率为10.4%;预计2029年达到14755亿元,2025年至2029年的复合年增长率为11.3%。
单看中国,2024年,国内输配电及控制设备市场规模为3113亿元,预计2029年达到4834亿元,复合年增长率为9.4%。
中国输配电及控制设备市场规模,来源:招股书
中国输配电及控制设备市场呈现较为集中的竞争格局,2024年前五名企业合计占据61.1%的市场份额,前十名企业合计占据79.2%的市场份额。思源电气按收入排名为第八位,2024年市场份额为3.5%。
公司主要竞争对手包括特变电工、正泰电气、国电南瑞、施耐德电气、ABB集团、西门子、伊顿、日立能源等。
中国输配电及控制设备市场的竞争格局,来源:招股书
总体而言,电力设备行业近几年受AI发展的驱动,行业增长速度有所提升。不过,思源电气多种产品技术和市场都相对成熟,主要客户招标采取招标方式,市场竞争加剧会对公司产品价格产生影响。
未来,公司能否持续拓展海外市场,提升市占率,格隆汇将保持关注。
股票频道更多独家策划、专家专栏,免费查阅>>










还没有评论,来说两句吧...